ANÁLISE PRELIMINAR SOBRE A TRAJETÓRIA ACADÊMICA DOS ESTUDANTES DE GRADUAÇÃO DO INSTITUTO FEDERAL DE EDUCAÇÃO, CIÊNCIA E TECNOLOGIA
Palavras-chave:
Evasão acadêmica, Ensino superior, Trajetória acadêmica.Resumo
No presente artigo, realiza-se uma análise preliminar do perfil e trajetória acadêmica dos estudantes de três cursos de graduação do Instituto Federal de Educação, Ciência e Tecnologia do Rio de Janeiro (IFRJ). Foirealizado levantamento dedados de evasão, retenção e conclusão de estudantes ingressantes no primeiro semestre do ano de 2017, associado ao perfil social e demográfico. A análise identificou um alto índice de evasão nos cursos de graduação, com ocorrência já a partir dos primeiros semestres dos cursos e continuando nos semestres mais avançados. Entre estudantes evadidos não há diferenças percentuais contrastantes entre mulheres e homens. Estudantes pardos e negros possuem maior tendência à evasão nos cursos de Gestão Ambiental e Processos Químicos. Estudantes que possuem entre 19 e 23 anos tendem a evadir dos cursos de Gestão Ambiental e Ciências Biológicas. Estudantes que concluíram o ensino médio dois anos antes do ingresso na graduação e os oriundos da rede privada de ensino evadem com maior frequência nos três cursos de graduação. Aponta-se a necessidade de refinamento do estudo, visando à identificação de fatores que influenciam a trajetória acadêmica dos estudantes, a fim de possibilitar o desenvolvimento de modelo de predição de evasão/retenção e proposições de metodologias de acompanhamento e melhoria do desempenho acadêmico.
Downloads
Referências
BRASIL. Decreto Nº 6.096 de 24 de abril de 2007. Institui o Programa de Apoio a Planos de Reestruturação e Expansão das Universidades Federais - REUNI. Disponível em: http://www.planalto.gov.br/ccivil_03/_Ato2007-2010/2007/Decreto/D6096.htm
COSTA, A.; PICANÇO, F.. Para além do acesso e da inclusão: impactos da raça sobre a evasão e a conclusão no Ensino Superior. Novos estudos CEBRAP [online]. 2020, v. 39, n. 2, pp. 281-306, 2020. <https://doi.org/10.25091/s01013300202000020003>
COSTA, ANTÓNIO FIRMINO, LOPES, J. T., CATANO, ANA (orgs.) (2014), Percursos de Estudantes no Ensino Superior. Fatores e Processos de Sucesso e Insucesso, Lisboa, Editora Mundos Sociais, 231 pp.
COSTA, F..; BISPO, M.; PEREIRA, R. Dropout and retention of undergraduate students in management: a study at a Brazilian Federal University. RAUSP Management Journal [online], v. 53, n. 1 pp. 74-85, 2018. <https://doi.org/10.1016/j.rauspm.2017.12.007>
GUERRA, L. C. B., FERRAZ, R. M. C., MEDEIROS, J. P. de. Evasão na educação superior de um Instituto Federal do nordeste brasileiro. Revista Eletrônica de Educação, v. 13, n. 2, p. 533-553, maio/ago. 2019 ISSN 1982-7199 | DOI: http://dx.doi.org/10.14244/198271992529.
HERINGER, R., Educação superior no Brasil contemporâneo: estudos sobre acesso, democratização e Desigualdades. Rio de Janeiro: Faculdade de Educação da UFRJ, 2018. Cadernos do LEPES - Vol. 1 (e-book). 1a. ed.(organização)
HONORATO, G. Problemas crônicos do Ensino Superior no Brasil e desafios para os próximos anos: desigualdade horizontal, análise de egressos e financiamento. In.: OLIVEIRA, A. J. B. de & HONORATO, G. de S. Desafios para o ensino superior brasileiro no contexto contemporâneo. Cadernos LEPES; v. 3. Rio de Janeiro: Faculdade de Educação, UFRJ, 2020. 154 p.
INSTITUTO NACIONAL DE ESTUDOS E PESQUISAS EDUCACIONAIS ANÍSIO TEIXEIRA. Catálogo de Escolas. Disponível em: https://www.gov.br/inep/pt-br/acesso-a-informacao/dados-abertos/inep-data/catalogo-de-escolas. Acesso em: 20 de junho de 2022.
INSTITUTO NACIONAL DE ESTUDOS E PESQUISAS EDUCACIONAIS ANÍSIO TEIXEIRA, 2020 Censo da Educação Superior 2019 – Divulgação de Resultados. Brasília, DF Disponível em https://download.inep.gov.br/educacao_superior/censo_superior/documentos/2020/Apresentacao_Censo_da_Educacao_Superior_2019.pdf. Acesso em: 20 de junho de 2022.
INSTITUTO NACIONAL DE ESTUDOS E PESQUISAS EDUCACIONAIS ANÍSIO TEIXEIRA, 2009 Resumo Técnico do Censo da Educação Superior 2007. Brasília, DF Disponível em: https://download.inep.gov.br/download/superior/censo/2007/Resumo_tecnico_2007.pdf. Acesso em: 20 de junho de 2022.
KLITZKE, M.; CARVALHAES, F. Student Dropout in a Brazilian Public University: A Survival Analysis. SciELO Preprints, 2021. DOI: 10.1590/SciELOPreprints.3339. Disponível em: https://preprints.scielo.org/index.php/scielo/preprint/view/3339. Acesso em: 02 de julho 2022.
MACIEL, C. E.; CUNHA JUNIOR, M.; LIMA, T. S.. A produção científica sobre permanência e evasão na educação superior no Brasil. Educ. Pesquisa, São Paulo, v.45, 2019. DOI: http://dx.doi.org/10.1590/s1678-4634201945198669. Acesso em: 22 de junho de 2022.
MARTINS, S.DA C., CARVALHO, H., ÁVILA, P. Análise estrutural: Factores explicativos a partir de um inquérito aos estudantes do ensino superior. In.: Costa, António Firmino da, Lopes João Teixeira. Os estudantes e os seus trajectos no ensino superior: Sucesso e insucesso, factores e processos, promoção de boas práticas. Relatório Final. 1592p.
PAREDES, A. S. A evasão do terceiro grau em Curitiba. São Paulo: NUPES, 1994. Disponível em: http://nupps.usp.br/downloads/docs/dt9406.pdf. Acesso em: 20 de outubro de 2021.
SILVA FILHO, R. L. L.; MONTEJUNAS, P. R.; HIPÓLITO, O;LOBO, M.B. DE C. Evasão no Ensino Superior. Cadernos de Pesquisa, v. 37, n. 132,set/dez. 2007, p. 641-649.
Downloads
Arquivos adicionais
- Apêndice A_Perfil social e demográfico (sexo e cor_raça) dos estudantes de Ciências Biológicas ingressantes em 2017 - Copia - Copia
- Apêndice B_Perfil social e demográfico (idade) dos estudantes de Ciências Biológicas ingressantes em 2017
- Apêndice C_Origem escolar e tempo de conclusão do ensino médio dos estudantes de Ciências Biológicas ingressantes em 2017
- Apêndice D_Perfil social e demográfico (sexo e cor_raça) dos estudantes de Gestão Ambiental ingressantes em 2017
- Apêndice E_Perfil social e demográfico (idade) dos estudantes de Gestão Ambiental ingressantes em 2017
- Apêndice F_Origem escolar e tempo de conclusão do ensino médio dos estudantes de Gestão Ambiental ingressantes em 2017
- Apêndice G_Perfil social e demográfico (sexo e cor_raça) dos estudantes de Processos Químicos ingressantes em 2017
- Apêndice H_Perfil social e demográfico (idade) dos estudantes de Processos Químicos ingressantes em 2017
- Apêndice I_Origem escolar e tempo de conclusão do ensino médio dos estudantes de Processos Químicos ingressantes em 2017
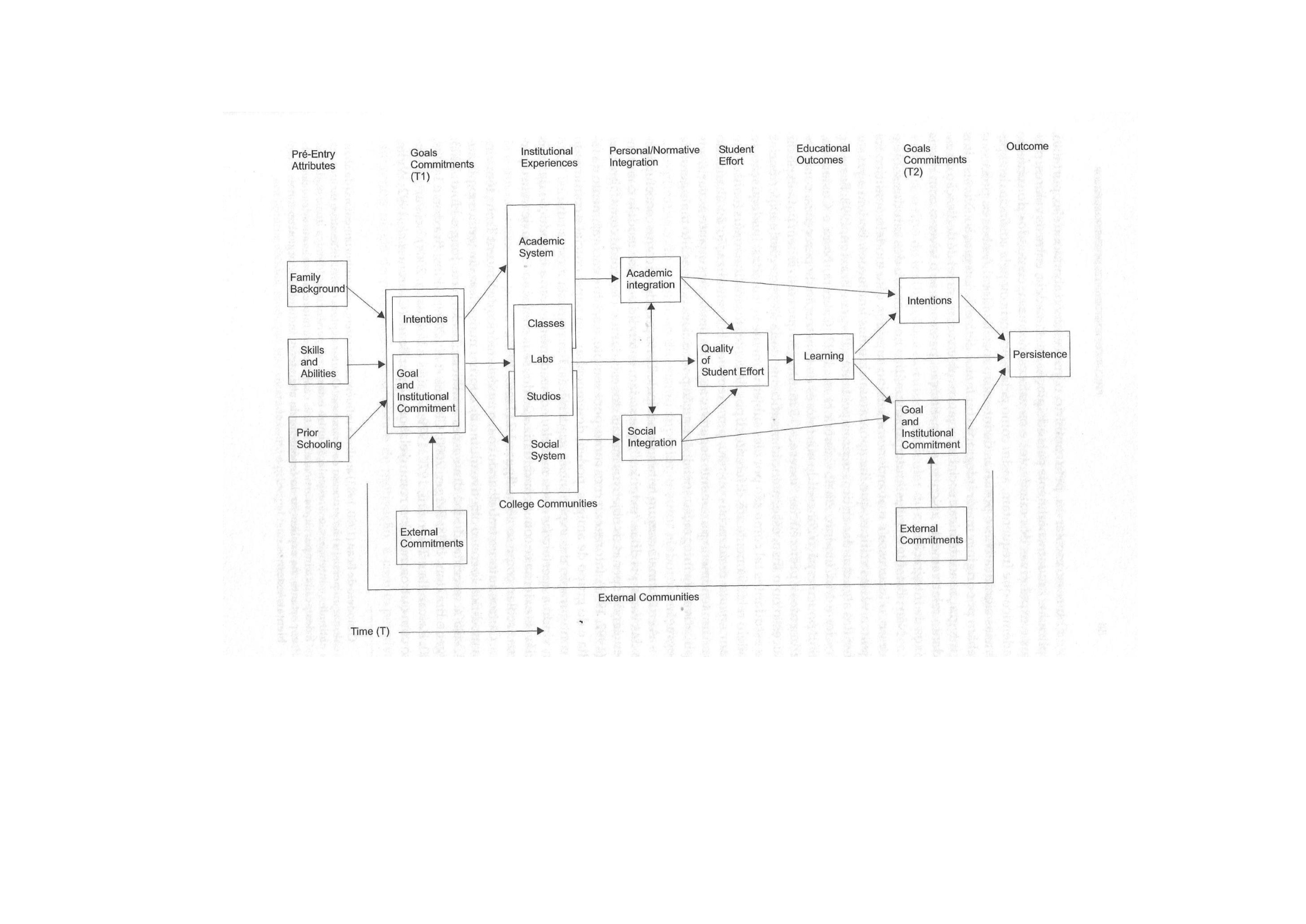
- Figura 1 - Modelo-analítico-de-Tinto
- Figura 2 - Percentual-de-estudantes-ingressantes-na-graduação-em-2017.1-por-sexo-e-curso
- Figura 3 - Faixa etária dos estudantes de graduação ingressantes na graduação em 2017.1
- Figura 4-Cor_Raça-de-estudantes-de-graduação-ingressantes-na-graduação-em-2017.1
- Figura 5 - Origem-escolar-de-estudantes-ingressantes-na-graduação-em-2017.1
- Figura 6 - Status-de-matrícula-dos-estudantes-ingressantes-na-graduação-em-2017.1
- Figura 7 – Quantidade acumulada de estudantes evadidos dos cursos de graduação ao longo dos semestres
- Figura 8 – Quantidade acumulada de estudantes formados nos cursos de graduação ao longo dos semestre
- Tabela 1-Quantidade-de-ingressantes-nos-cursos-de-graduação-no-IFRJ-Campus-Rio-de-Janeiro-em-2017
- Tabela 2-Origem-escolar-de-estudantes-ingressantes-em-2017.1-por-curso-de-graduação
Publicado
Edição
Seção
Licença
Este obra está licenciado com uma Licença Creative Commons Atribuição-NãoComercial 4.0 Internacional.
Esta licença permite que outros remixem, adaptem e criem a partir do seu trabalho para fins não comerciais, e embora os novos trabalhos tenham de lhe atribuir o devido crédito e não possam ser usados para fins comerciais, os usuários não têm de licenciar esses trabalhos derivados sob os mesmos termos.
A Revista PGPU permite que o(s) autor(es) mantenha(m) os direitos autorais de seu trabalho, desde que repasse(m) os direitos da primeira publicação ao periódico.
