EDUCAÇÃO AMBIENTAL E DIVULGAÇÃO CIENTÍFICA NA LIMNOLOGIA: ONDE ESTAMOS E PARA ONDE VAMOS?

Authors

  • Lorena Antunes Jimenez Universidade Federal do Rio de Janeiro https://orcid.org/0000-0002-9561-7227
  • Nathalia Ferreira da Cunha Laboratório de Limnologia, Instituto de Biodiversidade e Sustentabilidade - NUPEM, Programa de Pós-Graduação em Ciências Ambientais e Conservação - Universidade Federal do Rio de Janeiro. https://orcid.org/0000-0001-6302-0744
  • Reinaldo Luiz Bozelli Laboratório de Limnologia, Instituto de Biologia – IB, Programa de Pós-Graduação em Ciências Ambientais e Conservação, Universidade Federal do Rio de Janeiro. https://orcid.org/0000-0001-9916-1629
  • Laísa Maria Freire dos Santos Laboratório de Limnologia, Instituto de Biologia – IB, Programa de Pós-Graduação em Ciências Ambientais e Conservação, Universidade Federal do Rio de Janeiro. https://orcid.org/0000-0002-4573-0969

Keywords:

Educação Ambiental, Divulgação Científica, Limnologia

Abstract

 

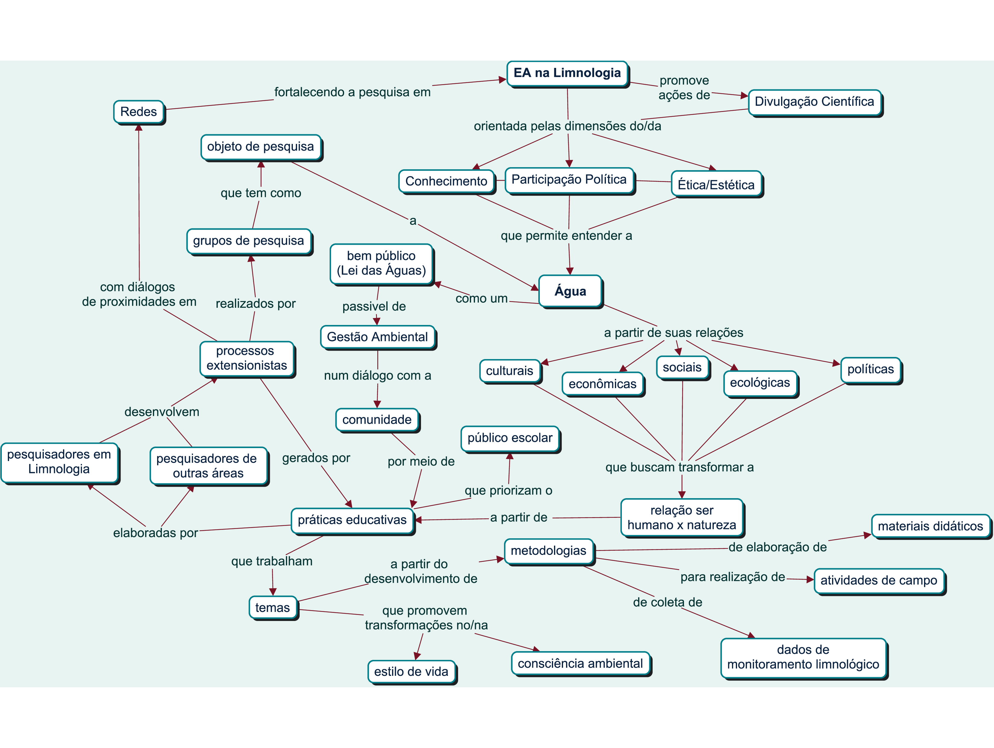
A Educação Ambiental é considerada como uma prática social conectada a outras práticas, como a Educação em Ciências, Divulgação Científica, o Movimento Ambiental etc. Por ter uma gênese interdisciplinar e heterogênea que se configura como uma diversidade de perspectivas no campo, é profícuo o diálogo da EA com diferentes áreas do conhecimento. Ao longo da história da Limnologia no Brasil é possível observar aproximações da área com processos de Educação Ambiental e de Divulgação Científica. No presente estudo, avaliamos a frequência e os conteúdos de Educação Ambiental e/ou Divulgação Cientifica na área de limnologia e descrevemos o “lugar” da Educação ambiental na limnologia e seu potencial em relação à participação cidadã em questões hídricas, ambientais e de ciência e tecnologia. Realizamos pesquisas bibliográficas em periódicos vinculados à Associação Brasileira de Limnologia para encontrar dados publicados sobre Educação Ambiental e/ou Divulgação Científica na área de limnologia. Foram analisadas as frequências dos temas e conteúdos de Educação Ambiental e Divulgação Científica. Em relação às características dos estudos, foram analisados quatro atributos: (i) região/estados, (ii) participantes, (iii) desenvolvimento metodológico e (iv) projeto de extensão. Como resultado é possível constatar que: (i) as aproximações entre Limnologia e Educação Ambiental se configuram por meio  de produção no tema em eventos científicos, mas não em artigos da revista da ABLimno; (ii) as abordagens mais frequentes são via compromisso de pesquisadores com processos extensionistas que trabalham as questões hídricas na sua relação com a sociedade; (iii) há uma lacuna/necessidade de integração  entre as dimensões de valores e de participação política e prioriza-se a dimensão do conhecimento próprio do campo da Limnologia. Ao final, foi elaborado um mapa conceitual com diretrizes orientadoras para a EA na Limnologia.


Downloads

Download data is not yet available.

Author Biography

Lorena Antunes Jimenez, Universidade Federal do Rio de Janeiro

Laboratório de Limnologia, Instituto de Biodiversidade e Sustentabilidade - NUPEM, Programa de Pós-Graduação em Ciências Ambientais e Conservação,

References

Acosta, A. 2013. El Buen vivir. Sumak Kawsay, una oportunidad para imaginar otros mundos. Barcelona: Icaria: p. 190.

Aguilar, O. M., & Krasny, M. E. 2011. Using the communities of practice framework to examine an after school environmental education program for Hispanic youth. Environmental Education Research, 17(2), 217-233. DOI: 10.1080/13504622.2010.531248

Alirol, P. 2004. Como iniciar um processo de integração. In: Ribeiro, H., Vargas H. C. (Orgs.), Novos Instrumentos de Gestão Ambiental Urbana. Pp. 21 – 42. São Paulo: Editora da Universidade de São Paulo.

Almeida, J. S., & Ferreira, M. M. 1999. Estudos ecológicos e ações ambientais em um ecossistema aquático: Igarapé São Francisco (Rio Branco, Acre, Brasil). In: VII Congresso Brasileiro de Limnologia, 9, Florianópolis-SC. (Anais)

Andrade da Silva, C., Figueroa Figueiredo, T., Bozelli, R. L., & Freire, L. M. 2020. Marcos de teorías poscríticas para repensar la investigación en educación ambiental: la experiencia estética y la subjetividad en la formación de profesores y educadores ambientales. Revista De Investigación Latinoamericana, 57(2), 1 – 17. DOI: 10.7764/PEL.57.2.2020.1

Andrade, M. L. F. & Massabni, V. G. 2011. O desenvolvimento de atividades práticas na escola: um desafio para os professores de ciências. Ciência & Educação, 17(4), 835-854. DOI: 10.1590/S1516-73132011000400005

Asano J. G. P. & Poletto, R. S. 2017. Educação ambiental: em busca de uma sociedade sustentável, e os desafios enfrentados nas escolas. Revista Caderno Pedagógico, 14 (1). DOI: 10.22410/issn.1983-0882.v14i1a2017.1418

Ballantyne, R. R. & Packer, J. M. 1996. Teaching and Learning in Environmental Education: Developing Environmental Conceptions. The Journal of Environmental Education, 27 (2), 25 – 32. DOI: 10.1080/00958964.1996.9941455

Barbosa, P. M. M. 2011. A limnologia como ferramenta para a divulgação cientifica e o ensino de ciências. In: XIII Congresso Brasileiro de Limnologia, 3, Natal-RN. (Anais)

Barraza, L. & Walford, R. A. 2002. Environmental Education: A comparison between English and Mexican school children. Environmental Education Research, 8(2), 171 – 186. DOI: 10.1080/13504620220128239

Barros, A. S. X. 2015. Expansão da educação superior no Brasil: limites e possibilidades. Educação & Sociedade, 36(131), 361-390. DOI: 10.1590/ES0101-7330201596208

Bergmann, M. Pedrozo, C.S. 2008. Explorando a bacia hidrográfica na escola: contribuições à educação ambiental. Ciência & Educação, 14(3), p. 537 – 553. DOI: 10.1590/S1516-73132008000300011

Beyruth, J., Robim, M. J., Fontes, M. A., Bussolote, J., Oliveira, A. T. R. A., & Sadokoff, L. 2009. Bacias Hidrográficas da Mata Atlântica como unidades de estudo. In: IX Congresso Brasileiro de Limnologia, 9, Juiz de Fora - MG. (Anais).

Bozelli, R. L. ; Ferreira, D. M. ; Lopes, A. F. ; Esteves, F. A. ; Rocha, A. M. 2004. Educação Ambiental: Um processo embasado no conhecimento científico em longo prazo e determinante no cuidado com a natureza. In: Rocha C. F. D. (Org.), Pesquisas de Longa Duração na Restinga de Jurubatiba Ecologia, história natural e conservação. pp. 361 – 374. São Carlos: Rima.

Bueno, W. 2010. Comunicação cientifica e divulgação científica: aproximações e rupturas conceituais. Informação & Informação, 15(1), 1 – 12. DOI: 10.5433/1981-8920.2010v15n1espp1

Carneiro, E. 2005. Política Ambiental e a ideologia do desenvolvimento sustentável. In: Zhouri, A., Laschefski, K. (Eds). A insustentável leveza da política ambiental: desenvolvimento e conflitos socioambientais. pp. 27-47. Belo Horizonte: Autêntica.

Carson, R. 1962. Primavera Silenciosa. São Paulo: Gaia: 305p.

Carvalho, I. C. M. 2012. Educação Ambiental: a formação do sujeito ecológico. São Paulo: Cortez: p. 256.

Cavalari, R. M. F.; Santana, L. C.; Carvalho, L. M. 2006. Concepções de educação e educação ambiental nos trabalhos do I EPEA. Pesquisa em Educação Ambiental, 1 (1) 141-174.

Coll, S. D., & Coll, R. K. 2018. Using blended learning and out-of-school visits: pedagogies for effective science teaching in the twenty-first century. Research in Science & Technological Education, 36(2), 185 – 204. DOI: 10.1080/02635143.2017.1393658

Collins, C., Corkery, I., McKeown, S., McSweeney, L., Flannery, K., Kennedy, D. & O’Riordan, R. 2020. Quantifying the long-term impact of zoological education: a study of learning in a zoo and an aquarium. Environmental Education Research, 26(7), 1008 – 1026. DOI: 10.1080/13504622.2020.1771287

Cordeiro, B. L., Oliveira, E. F., & Branco, C. W. C. 2017. Limnologia para alunos dos ensinos fundamental e superior: aplicação de cultivo de microrganismos como ferramenta de ensino e divulgação científica. In: XVI Congresso Brasileiro de Limnologia, 15, Rio de Janeiro - RJ. (Anais)

Cullen Jr, L., Rudran, R., Valladares-Padua, C. 2006. Métodos de estudos em biologia da conservação e manejo da vida silvestre. Curitiba: Universidade Federal do Paraná (Ed.): p 651.

Cunha, A. C., Mendonça, F. J., Nucci, J. M., & Cunha, H. F. A. 1997. A educação ambiental no córrego Lazarini – Bacia do Monjolinho (São Carlos – SP) – Uma experiência com os alunos de 6ª e 7ª séries da EEPSG Prof.º José Juliano Neto. In: VI Congresso Brasileiro de Limnologia, 6, São Carlos-SP. (Anais).

Farmer, J., Knapp, D., Bentom G. M. 2010. Education Field Trip: Long-Term Effects on Ecological and Environmental Knowledge and Attitude Development. The Journal of Environmental Education, 38 (3), 33-42. DOI: 10.3200/JOEE.38.3.33-42

Effting, T. R. 2007. Educação Ambiental nas Escolas Públicas: Realidade e Desafios. Monografia. Centro de Ciências Agrárias da Universidade Estadual do Oeste do Paraná. p. 90.

Esteves, F. A. 1998. Ecologia das Lagoas Costeiras do Parque Nacional da Restinga de Jurubatiba e do Município de Macaé (RJ). Rio de Janeiro: NUEPM-UFRJ: p. 442.

Fairclough, N., 1992. Discourse and Social Change. Cambridge: Polity Press: p. 272.

Farmer, J., Knapp, D., Benton, G. M. 2007. An elementary school environmental education field trip: Long-term effects on ecological and environmental knowledge and attitude development. The journal of environmental education, 38(3), 33-42. DOI: 10.3200/JOEE.38.3.33-42

Fearnside, P. M. 2003. A Floresta amazônica nas mudanças globais. Manaus: INPA: p. 143.

Ferreira, L. N. A., & Queiroz, S. L. 2012. Textos de divulgação científica no ensino de ciências: uma revisão. Revista de Educação em Ciência e Tecnologia, 5(1), 3 – 31.

Figueiredo, J., & Freire, L. 2018. Democracia, políticas públicas e práticas educativas representadas nas pesquisas de Educação Ambiental sobre formação de educadores/professores. Pesquisa em Educação Ambiental, 16, 167 – 181. DOI: 10.18675/2177-580X.vol13.n1.p167-181

Francisco, A. B., & Panitz, C. M. N. 1997. A utilização do flanelógrafo como uma técnica de educação ambiental em áreas de manguezal na ilha de Santa Catarina, SC. In: VI Congresso Brasileiro de Limnologia,1997, São Carlos-SP. (Anais).

Freire, L.M., Martins, I., Espinet, M., & Bozelli, R. L. 2012. Discursos de Educação Ambiental produzidos por professores em formação continuada. Revista Brasileira de Pesquisa em Educação em Ciências, 12(2), 93 – 110.

Freire, P. 1981. Pedagogia do oprimido. Rio de Janeiro: Editora Paz & Terra: p. 256.

Gomes, V. E., Vargas, A. M. D, & Ferreira, E. F. 2013. A dimensão acadêmica dos programas de extensão universitária. Brazilian Oral Research, 27(5), 387 – 388. DOI: 10.1590/S1806-83242013000500001

Guimarães, R. 2013. Pesquisa Translacional: uma interpretação. Ciência & Saúde Coletiva, 18(6), 1731 – 1744. DOI: 10.1590/S1413-81232013000600024

Hoover, K. S. 2020. Evaluating impacts of a wetland field trip: a case study with urban middle school students. Applied Environmental Education & Communication, 20(3), 203–220. DOI: 10.1080/1533015X.2020.1754967

Horbach, S.P.J.M., & Halffman, W. 2019. The ability of different peer review procedures to flag problematic publications. Scientometrics. 118, 339–373. DOI: 10.1007/s11192-018-2969-2

Horbach, S.P.J.M., & Halffman, W. 2020. Journal Peer Review and Editorial Evaluation: Cautious Innovator or Sleepy Giant?. Minerva , 58, 139–161. DOI: 10.1007/s11024-019-09388-z

Instituto Brasileiro de Geografia e Estatística – IBGE. 2000. Distribuição de renda no Brasil. Brasília, DF. (Disponível em https://www.ibge.gov.br/busca.html?searchword=distribui%C3%A7%C3%A3o%20de%20renda%20no%20brasil%202020%20i&start=600.)

Instituto Nacional de Estudos e Pesquisas Educacionais Anísio Teixeira – INEP. 2019. Censo da Educação Superior 2019. Brasília, DF. (Disponível em: https://download.inep.gov.br/educacao_superior/censo_superior/documentos/2020/Apresentacao_Censo_da_Educacao_Superior_2019.pdf)

Jatobá, S.U.S., Cidade, L.C.F., & Vargas, G.M. 2009. Ecologismo, ambientalismo e ecologia política: diferentes visões da sustentabilidade e do território. Sociedade e Estado, 24(1), 47–87.

Konopka, C., Adaime, M., & Mosele, P. 2015. Active teaching and learning methodologies: some considerations. Creative Education, 6, 1536–1545. DOI: 10.4236/ce.2015.614154.

Kothari, A., Demaria, F, & Acosta, A. 2014. Buen Vivir, Degrowth and Ecological Swaraj: Alternatives to sustainable development and the Green Economy. Development, 57(3-4), 362–375. DOI: 10.1057/dev.2015.24

Leff, E. 2002. Epistemologia ambiental. São Paulo: Cortez: p. 240.

Leff, E. 2007. La Complejidad Ambiental. POLIS, 6(16), 1-9.

Lieflander, A. K., Fröhlich, G., Franz X. Bogner, & Schultz, P. W. 2013. Promoting connectedness with nature through environmental education. Environmental Education Research, 19(3), 370–384 . DOI: 10.1080/13504622.2012.697545

Lopes, A. Bozelli, R.L. 2004. Os primeiros passos da educação ambiental em um projeto de pesquisas ecológicas de longa duração: Reflexão sobre um caso. In: Rocha, C.F.D. Esteves F. A., Scarano. F. (Org.), Pesquisas de Longa Duração na Restinga de Jurubatiba Ecologia, história natural e conservação. São Carlos: Rima: 353 – 360.

Lubomira, D. 2004. Environmental Education at Pre-school. International Research in Geographical and Environmental Education, 13(3), 258–263. DOI:10.1080/10382040408668520

Martins, V. O., & Araujo, A.R. 2021. Crise Educacional e Ambiental em Paulo Freire e Enrique Leff: por uma pedagogia ambiental crítica. Educação & Realidade, 46(2). DOI: 10.1590/2175-6236105854

Meira, P. Á. 2009. Outra lectura da historia da Educación Ambiental e algún apuntamento sobre a crise do presente, AmbientalMente Sustentable, 4(8), 6–43. DOI: 10.17979/AMS.2009.2.8.836

Mendes, A. B., Guimarães, F. V., Silva, C. B. P. E., & Silva, E. P. 2017. Peixes duçaquícolas em Pokemón: A mídia como ferramenta para educação ambiental. In: XVI Congresso Brasileiro de Limnologia, 15, Rio de Janeiro - RJ. (Anais)

Mendonça, S. G. L., & Silva, P.S. 2002. Extensão Universitária: Uma nova relação com a administração pública. Extensão Universitária: ação comunitária em universidades brasileiras, 3, 29–44.

Middlestadt, S., Grieser, M., Hernández, O., Tubaishat, K., Sanchack, J., Southwell B., Schwartz., R. 2001. Turning Minds On and Faucets Off: Water Conservation Education in Jordanian Schools. The Journal of Environmental Education, 32(2), 37–45. DOI: 10.1080/00958960109599136

Moita, F. M. G. S. C., & Andrade, F. C. B. 2009. Ensino-pesquisa-extensão: um exercício de indissociabilidade na pós-graduação. Revista Brasileira de Educação, 14(41), 269–280. DOI: 10.1590/S1413-24782009000200006

Narcizo, K. R. S. 2009. Uma análise sobre a importância de trabalhar Educação Ambiental nas escolas. Revista eletrônica do Mestrado em Educação Ambiental, 22, 86–94. DOI: 10.14295/remea.v22i0.2807

Organização das Nações Unidades (ONU). 2015. Conheça os novos 17 Objetivos de Desenvolvimento Sustentável da ONU: Os ODS devem ser implementados por todos os países do mundo durante os próximos 15 anos, até 2030. (Recuperado de: https://nacoesunidas.org/conheca-os-novos-17-objetivos-de-desenvolvimento-sustentavel-da-onu/)

Payne, P., Rodrigues, C., Carvalho, I., Freire, L. M., Aguayo, C., & Iared, V. G. 2018. Affectivity in Environmental Education Research. Pesquisa em Educação Ambiental, 13, 93–114. DOI: 10.18675/2177-580X.vol13.Especial.p92-114

Pinhão, F., & Martins, I. 2006. Cidadania e Ensino de Ciências: questões para o debate. Revista Ensaio. 18(3), 9–29. DOI: 10.1590/1983-21172016180301

Pontille, J. T., Teixeira, C. R., Ribeiro, B. M., Fernandes, D. G., Ferronato, M. C., Buss, D. F., & Benassi, S. F. 2015. Análise do programa de monitoramento participativo da qualidade ambiental de rios. In: XV Congresso Brasileiro de Limnologia, 14, Maringá-PR. (Anais).

Porto-Gonçalves, C. W. 2013. A Globalização da Natureza e a Natureza da Globalização. Rio de Janeiro: Civilização Brasileira: p. 462.

Primack, R.B., Rodrigues, E. 2001. Biologia da conservação. Londrina: Editora Planta: p. 328.

Ramos, I. P., Carvalho, E. D., & Diniz, R. E. S. 2009. Abordagem ecológica em educação ambiental: elaboração de um guia ilustrado de peixes de água doce. Revista Ciência em Extensão, 5(1), 74–87.

Ribeiro, H. 2001. Comunicação como instrumento do planejamento e da gestão ambientais. In: Ribeiro H., Vargas H. C. (Orgs.), Novos Instrumentos de Gestão Ambiental Urbana. pp. 71 – 90. São Paulo: Editora da Universidade de São Paulo.

Rickinson, M. 2001. Learners and Learning in Environmental Education: A critical review of the evidence. Environmental Education Research, 7(3), 207–320. DOI: 10.1080/13504620120065230

Ricklefs, R. E. 2015. A economia da natureza. Rio de Janeiro: Editora Guanabara Koogan: p. 546.

Rocha, C. F. D; Bergallo, H. G.; Sluys, M. V.; Alves, M. A. S. 2006. Biologia da Conservação – Essências. Ribeirão Preto: Rima: p. 582.

Santos, K. C., & Oliveira, H. T. 1999. Bacia hidrográfica: delimitação do espaço e tema gerador em projetos de educação ambiental no ensino formal. In: VII Congresso Brasileiro de Limnologia, 7, Florianópolis-SC. (Anais).

Scarano, F. R. 2020. Volta ao Lar? Breve História da Relação Ser Humano-Natureza. Inspira Ciência. Rio de Janeiro: Museu do Amanhã: p. 70.

Simiqueli, R. F., & Roland, F. 2003. A vida no palco. IX Congresso Brasileiro de Limnologia, 9, Juiz de Fora - MG. (Anais).

Sousa, A. L. L. 2000. A história da extensão universitária. Campinas: Alínea: p. 138.

Spero, M. A., Balster, N. J., & Bajcz A. W. 2019. Effects of childhood setting and interaction with nature on academic performance in introductory college-level courses in the environmental sciences. Environmental Education Research, 25(3), 422–442. DOI: 10.1080/13504622.2018.1496405

Spier, R. 2002. The history of the peer-review process, Trends in Biotechnology, 20(8), 357–358. DOI: 10.1016/S0167-7799(02)01985-6.

Stevenson, R. B. 2007. Schooling and environmental/sustainability education: from discourses of policy and practice to discourses of professional learning. Environmental Education Research, 13(2), 265–285. DOI: 10.1080/13504620701295650

Susman, G. I., & Evered, R.D. 1978. An Assessment of the Scientific Merits of Action Research. Administrative Science Quarterly, 23(4), 582–603.

Trevisol, J. V. 2003. A educação em uma sociedade de risco: tarefas e desafios na construção da sustentabilidade. Joaçaba: UNOESC, p.166.

Tripp, D. 2005. Action research: a methodological introduction. Educação e Pesquisa, 31(3), 443–466. DOI: 10.1590/S1517-97022005000300009

Wong, K. T., Gwo-Jen Hwang, G. J., Goh, P. S. C., & Arrif, S. K. M. 2020. Effects of blended learning pedagogical practices on students’ motivation and autonomy for the teaching of short stories in upper secondary English. Interactive Learning Environments, 28(4), 512–525. DOI: 10.1080/10494820.2018.1542318

Zsóka, G., Szerényi, Z. M., Széchy, A., & Kocsis, T. 2013. Greening due to environmental education? Environmental knowledge, attitudes, consumer behavior and everyday pro-environmental activities of Hungarian high school and university students. Journal of Cleaner Production, 48, 126–138. DOI: 10.1016/j.jclepro.2012.11.030

Published

2022-07-08