justiça juvenil, justiça em linha de montagem, justiça frouxamente articulada, sociologia, abordagens organizacionais
Resumo
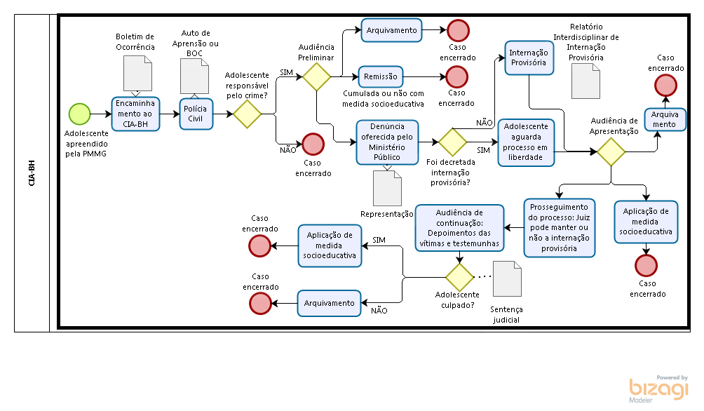
O artigo promove revisão bibliográfica sobre justiça juvenil no campo da sociologia no Brasil. As pesquisas são divididas em três conjuntos: as clássicas, centradas no perfil sociodemográfico dos adolescentes em conflito com a lei; um segundo grupo, que reúne, em sua maioria, estudos de teor etnográfico, reforçando o argumento da frouxa articulação; e, por fim, ratificando a ideia de justiça em linha de montagem, pesquisas sobre integração das instituições. O artigo demonstra o fortalecimento das abordagens organizacionais e a proeminência dos processos de sujeição criminal na trajetória recente da justiça juvenil no país.
Downloads
Não há dados estatísticos.
Biografia do Autor
Vitor Sousa Gonçalves, Texas State University
Ddoutorando em justiça criminal na Texas State University (TXST, San Marcos, Estados Unidos). É mestre pelo Programa de Pós-Graduação em Sociologia (PPGS) da Universidade Federal de Minas Gerais (UFMG, Belo Horizonte, Brasil) e tem graduação em administração Pública pela Fundação João Pinheiro (Belo Horizonte, Brasil). Atua como especialista em Políticas Públicas e Gestão Governamental no estado de Minas Gerais.
Autores mantêm os direitos autorais e concedem à DILEMAS - Revista de Estudos de Conflito e Controle Social o direito de primeira publicação, com o trabalho simultaneamente licenciado sob a Licença Creative Commons tipo atribuição BY (CC-BY), que permite o compartilhamento do trabalho com reconhecimento da autoria e publicação inicial nesta revista.