AVALIAÇÃO DA INTEGRIDADE BIÓTICA DE RIACHOS A PARTIR DA ICTIOFAUNA

Authors

DOI:

https://doi.org/10.4257/oeco.2021.2502.19

Keywords:

conservation, fish, IBI, monitoring, quality

Abstract

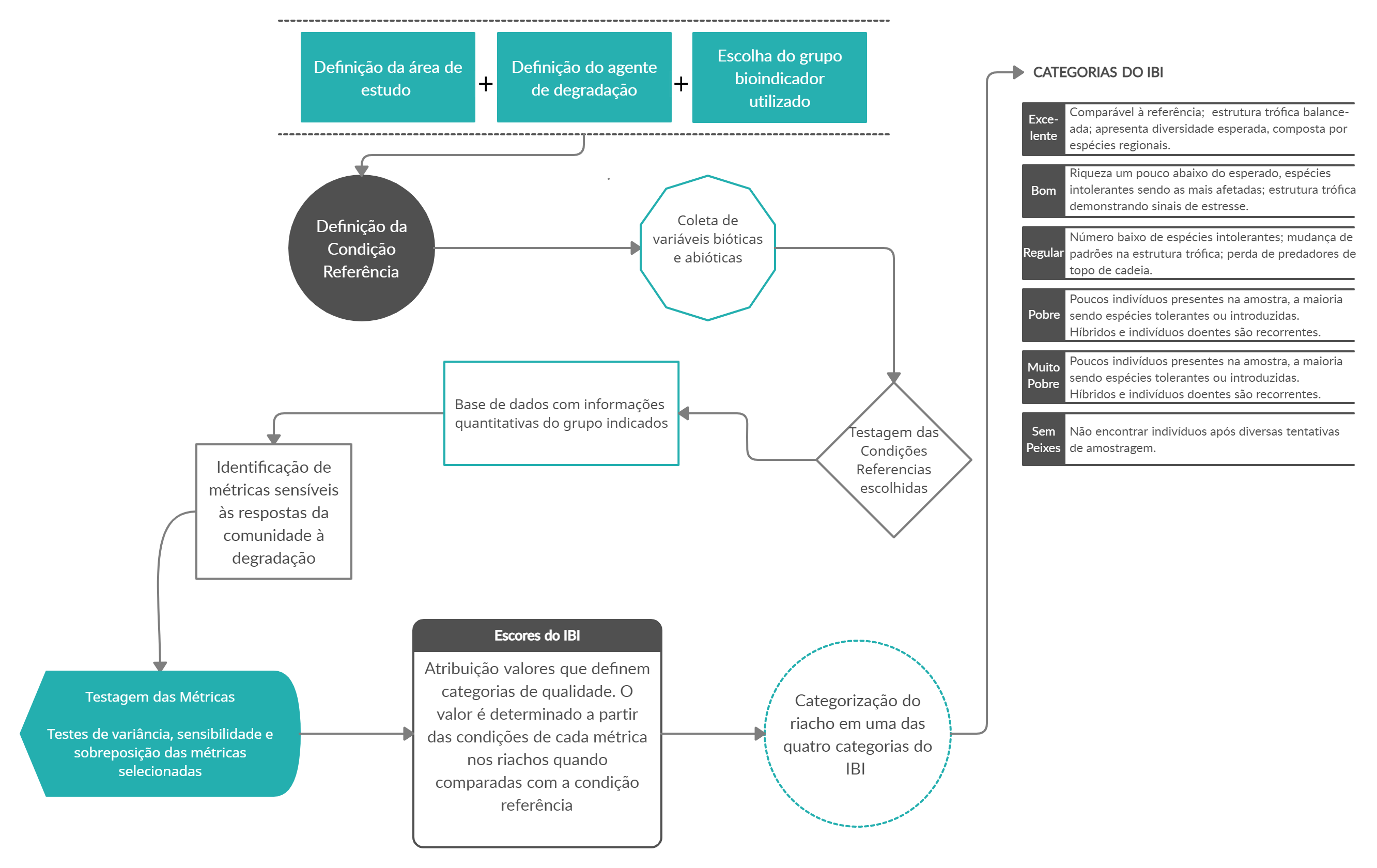
Há quase quatro décadas, o ecólogo James R. Karr publicava a primeira versão do Índice de Integridade Biótica (IBI) para avaliar a saúde de ecossistemas aquáticos a partir de assembleias de peixes. Desde então, numerosas adaptações, críticas e reinterpretações surgiram a partir desse seminal estudo, cobrindo diversos biomas mundiais. No Brasil, as primeiras versões do IBI para riachos foram desenvolvidas na região Sul, no ano de 2004. Ao longo do tempo, a produção científica nesse tema vem demonstrando um significativo incremento na complexidade das abordagens e métodos utilizados, principalmente devido ao avanço no conhecimento básico sobre diversidade, ecologia e biologia da ictiofauna de riachos. Nesses estudos, estão contemplados, por exemplo, testes de métricas já propostas, proposições de novas métricas, adaptações para diferentes bacias e testes das respostas ecológicas da ictiofauna a diferentes distúrbios de origem antrópica. Ainda assim, não há protocolos padronizados para definição das métricas e tampouco para a introdução desses índices na rotina de monitoramento de riachos. O objetivo desse artigo é apresentar um referencial teórico sobre o desenvolvimento do IBI para riachos brasileiros, com base na ictiofauna, discutir a viabilidade de protocolos padronizados para desenvolvimento de IBIs e as perspectivas de aplicabilidade em riachos do Brasil.

EVALUATION OF THE BIOTIC INTEGRITY OF RIACHOS FROM ICTIOFAUNA: Almost four decades ago, ecologist James R. Karr published the first version of the Index of Biotic Integrity (IBI) to assess the health of aquatic ecosystems from fish assemblages. Since then, numerous adaptations, criticisms, and reinterpretations have emerged from this seminal study, covering diverse world biomes. In Brazil, the first versions of IBI for streams were developed in the South (in 2004). Over time, scientific production on this topic has shown a significant increase in the complexity of the approaches and methods used, mainly due to the advance in the basic knowledge about stream fish diversity, ecology, and biology. These studies include, for example, tests of metrics already proposed, proposals for new metrics, adaptations for different basins, and tests of the ecological responses of the ichthyofauna to different human-originated impacts. Even so, there are no standardized protocols for defining the metrics, nor for the introduction of these indexes in the stream monitoring routine. The objective of this article is to present a theoretical framework on the development of IBI for Brazilian streams, based on ichthyofauna, to discuss whether it is possible and feasible to standardize protocols for the development of IBIs and the prospects of applicability in Brazilian streams.

Downloads

Download data is not yet available.

References

Alexandrino, E. R., Buechley, E. R., Karr, J. R., Ferraz, K. M. P. M. B., Ferraz, S. F. B., Couto, H. T. Z., & Şekercioğlu, C. H. 2017. Bird based Index of Biotic Integrity: Assessing the ecological condition of Atlantic Forest patches in human-modified landscape. Ecological Indicators, 73(2017), 662–675. DOI: 10.1016/j.ecolind.2016.10.023

Aparicio, E., Carmona-Catot, G., Moyle, P. B., & García-Berthou, E. 2011. Development and evaluation of a fish‐based index to assess biological integrity of Mediterranean streams. Aquatic Conservation, 21(4), 324–337. DOI: 10.1002/aqc.1197

Ávila, M. P., Carvalho, R. N., Casatti, L., Simão-Ferreira, J., Morais, L. F., & Teresa, F. B. 2018. Metrics derived from fish assemblages as indicators of environmental degradation in Cerrado streams. Zoologia, 35, e12895. DOI: 10.3897/zoologia.35.e12895

Baptista, D. F., Buss, D. F., Egler, M., Giovanelli, A., Silveira, M. P., & Nessimian, J. L. 2007. A multimetric index based on benthic macroinvertebrates for evaluation of Atlantic Forest streams at Rio de Janeiro State, Brazil. Hydrobiologia, 575(1), 83–94. DOI: 10.1007/s10750-006-0286-x

Barbour, M. T., Gerritsen, J., Griffith, G. E., Frydenbourg, R., McCarron, E., White, J.S., & Bastian, M. L. 1996. A framework for biological criteria for Florida streams using benthic macroinvertbrates. Journal of the North American Benthological Society, 15: 185–211. DOI: doi.org/10.2307/1467948

Barbour, M. T., Gerritsen, J., Snyder, B. D., & Stribling, J. B. 1999. Rapid bioassessment protocols for use in streams and wadeable rivers: Periphyton, benthic macroinvertebrates and fish (Second Edition). Washington, DC: EPA 841-B- 99-002: U.S. Environmental Protection Agency: Office of Water: p. 339.

Bastos, L. P., & Abilhoa, V. 2004. A utilização do índice de integridade biótica para avaliação da qualidade de água: um estudo de caso para riachos urbanos da bacia hidrográfica do rio Belém, Curitiba, Paraná. Revista Estudos de Biologia, 26(55), 33–44.

Bozzetti, M., & Schulz, U. H. 2004. An index of biotic integrity based on fish assemblages for subtropical streams in southern Brazil. Hydrobiologia, 529(1-3), 133–144. DOI: 10.1007/s10750-004-5738-6

Caramaschi, E. P., Mazzoni, R., & Peres-Neto, P. R. 1999. Ecologia de peixes de riachos. Rio de Janeiro: Oecologia Brasiliensis, vol. VI, Programa de Pós-Graduação em Ecologia, Instituto de Biologia, Universidade Federal do Rio de Janeiro: p. 260.

Casatti, L., Ferreira, C. P., & Langeani, F. 2009. A fish-based biotic integrity index for assessment of lowland streams in southeastern Brazil. Hydrobiologia, 623(1), 173–189. DOI: 10.1007/s10750-008-9656-x

Casatti, L., & Teresa, F. B. 2012. A multimetric index based on fish fauna for the evaluation of the biotic integrity of streams at a mesohabitat scale. Acta Limnologica Brasiliensia, 24(4), 339–350. DOI: 10.1590/S2179-975X2013005000003

Carvalho, D. R., Leal, C. G., Junqueira, N. T., Castro, M. A., Fagundes, D. C., Alves, C. B. M., Hughes, R. M., & Pompeu, P. S. 2017. A fish-based multimetric index for Brazilian savanna streams. Ecological Indicators, 77(2017), 386–396. DOI: 10.1016/j.ecolind.2017.02.032

Cetra, M., & Ferreira, F. C. 2016. Fish-based Index of Biotic Integrity for wadeable streams from Atlantic Forest of south São Paulo State, Brazil. Acta Limnologica Brasiliensia, 28, e22. DOI: 10.1590/S2179-975X1216

Chen, K., Hughes, R. M., Brito, J. G., Leal, C. G., Leitão, R. P., Oliveira-Júnior, J. M. B., Oliveira, V. C., Dias-Silva, K., Ferraz, S. F. B., Ferreira, J., Hamada, N., Juen, L., Nessimian, J., Pompeu, P. S., & Zuanon, J. 2017. A multi-assemblage, multi-metric biological condition index for eastern Amazonia streams. Ecological Indicators, 78(2017), 48–61. DOI: 10.1016/j.ecolind.2017.03.003

Clapcott, J., Goodwin, E. O., Young, R. G., & Kelly, D. J. 2014. A multimetric approach for predicting the ecological integrity of New Zealand streams. Knowledge & Management of Aquatic Ecosystems, 415, 03. DOI: 10.1051/kmae/2014027

Costa, P. F., & Schulz, U. H. 2010. The fish community as an indicator of biotic integrity of the streams in the Sinos River basin, Brazil. Brazilian Journal of Biology,70(4), 1195–1205. DOI: 10.1590/S1519-69842010000600009

Dallas, H. F. 2013. Ecological status assessment in Mediterranean rivers: complexities and challenges in developing tools for assessing ecological status and defining reference conditions. Hydrobiologia, 719(1), 483–507. DOI: 10.1007/s10750-012-1305-8

Dias, M. S., Zuanon, J., Couto, T. B. A., Carvalho, M., Carvalho, L. N., Espírito-Santo, H. M. V., Frederico, R., Leitão, R. P., Mortati, A. F., Pires, T. H. S., Torrente-Vilara, G., Vale, J. V., Anjos, M. B., Mendonça, F. P., & Tedesco, P. A. 2016. Trends in studies of Brazilian stream fish assemblages. Natureza & Conservação, 14(2), 106–111. DOI: 10.1016/j.ncon.2016.06.003

Esteves, K. E., & Alexandre, C. V. 2011. Development of an index of biotic integrity based on fish communities to assess the effects of rural and urban land use on a stream in southeastern Brazil. International Review of Hydrobiology, 96(3), 296–317. DOI: 10.1002/iroh.201111297.

Fernandes, C., Volpi, N. M. P., & Baumgartner, G. 2007. Comparação entre o índice de integridade biótica e um método de multicritério, para análise da qualidade ambiental de três riachos tributários ao reservatório de Itaipu. Revista Eletrônica Sistemas & Gestão, 2(2), 175–195.

Ferreira, C. P., & Casatti, L. 2006. Integridade biótica de um córrego na bacia do Alto Rio Paraná avaliada por meio da comunidade de peixes. Biota Neotropica, 6(3), 1–25. DOI: 10.1590/S1676-06032006000300002

Fetscher, A. E., Stancheva, R., Kociolek, J. P., Sheath, R. G., Stein, E. D., Mazor, R. D., Ode, P. R., & Busse, L. B.. 2014. Development and comparison of stream indices of biotic integrity using diatoms vs. non-diatom algae vs. a combination. Journal of Applied Phycology, 26(1), 433–450. DOI: 10.1007/s10811-013-0088-2

França, J. S., & Callisto, M. 2019. Monitoramento participativo de rios urbanos por estudantes-cientistas. UFMG: Belo Horizonte, p. 284.

Freeman, M. C., Pringle, C. M., & Jackson, R. 2007. Hydrologic connectivity and the contribution of stream headwaters to ecological integrity at regional scales. Journal of the American Water Resources Association, 43(1), 5–14. DOI: 10.1111/j.1752-1688.2007.00002.x

Ganasan, V., & Hughes, R. M. 1998. Application of an index of biological integrity to fish assemblages of the rivers Khan and Kshipra, India. Freshwater Biology, 40(2), 367–383. DOI: 10.1046/j.1365-2427.1998.00347.x

Gonino, G., Benedito, E., Cionek, V. M., Ferreira, M. T., & Oliveira, J. M. 2020. A fish-based Index of Biotic Integrity for Neotropical rainforest sandy soil streams - Southern Brazil. Water, 12(4), 1215. DOI: 10.3390/w12041215

Google. 2020. Google Earth Pro. Disponível em < https://www.google.com.br/intl/pt-BR_ALL/earth/versions/#earth-pro>

Hering, D., Feld, C.K., Moog, O., & Ofenböck, T. 2006. Cook book for the development of a Multimetric Index for biological condition of aquatic ecosystems: experiences from the European AQEM and STAR projects and related initiatives. In: Furse, M. T., Hering, D., Brabec, K., Buffagni, A., Sandin, L., Verdonschot, P. F. M. (Eds.). The ecological status of European rivers: Evaluation and intercalibration of assessment methods. pp. 311–324. Dordrecht: Springer.

Hermoso, V., Clavero, M., Blanco-Garrido, F., & Prenda, J. 2010 Assessing the ecological status in species-poor systems: a fish-based index for Mediterranean river (Guadiana River, SW Spain). Ecological Indicators, 10(6), 1152–1161. DOI: 10.1016/j.ecolind.2010.03.018

Hill, B. H., Herlihy, A. T., Kauffmann, P. R., Steverson, R. J., McCormick, F. H., & Johnson, C. B. 2000. Use of periphyton assemblage data as an index of biotic integrity. Journal of North American Benthological Society, 19(1), 50–67. DOI: 10.2307/1468281

Hortal, J., Bello, F., Diniz-Filho, J. A. F., Lewinsohn, T. M., Lobo, J. M., & Ladle, R. J. 2015. Seven shortfalls that beset large-scale knowledge of biodiversity. Annual Review of Ecology, Evolution, and Systematics, 46(2015), 523–549. DOI: 10.1146/annurev-ecolsys-112414-054400

Hughes, R. M. 1995. Defining acceptable biological status by comparing with reference conditions. In: Davis, W.S. & Simon, T. P. (Eds.). Biological assessment and criteria: tools for water resource planning and decision making. pp. 31–47. Boca Raton: CRC Press Inc.

Hughes, R. M., Kaufmann, P. R., Herlihy, A. T., Kincaid T. M., Reynolds L., & Larsen, D. P. 1998. A process for developing and evaluating indices of fish assemblage integrity. Canadian Journal of Fisheries and Aquatic Sciences, 55(7), 1618–1631. DOI: 10.1139/cjfas-55-7-1618

Hughes, R. M., & Oberdorff, T. 1999. Applications of IBI concepts and metrics to waters outside the United States and Canada. In: Simon, T. P. (Ed.). Assessment approaches for estimating biological integrity using fish assemblages. pp. 79–83. Boca Raton: Lewis Press.

INAG, I. P. 2008. Tipologia de rios em Portugal continental no âmbito da implementação da Directiva Quadro da Água. I – Caracterização abiótica. Ministério do Ambiente, do Ordenamento do Território e do Desenvolvimento Regional. Instituto da Água: p. 39.

Jaramillo-Villa, U., & Caramaschi, E. P. 2008. Índices de integridade biótica usando peixes de água doce: uso nas regiões tropical e subtropical. Oecologia Australis, 12(3), 442–462. DOI: 10.4257/oeco.2008.1203.06

Jessup, B., & Pappani, J. 2015. Combination of biological and habitat indices for assessment of Idaho streams. Journal of the American Water Resources Association, 51(5), 1408–1417. DOI: 10.1111/1752-1688.12323

Jia, Y., Sui, X., & Chen, Y. 2013. Development of a fish-based Index of Biotic Integrity for wadeable streams in Southern China. Environmental Management, 52(2013): 995–1008. DOI: 10.1007/s00267-013-0129-2

Karr, J. R. 1981. Assessment of biotic integrity using fish communities. Fisheries, 6(6), 21–27. DOI: 10.1577/1548-8446(1981)006<0021:AOBIUF>2.0.CO;2

Karr, J. R., & Dudley, D. R. 1981. Ecological perspective on water quality goals. Environmental Management, 5(1), 55–68. DOI: 10.1007/BF01866609

Karr, J. R., & Chu, E. W. 1999. Restoring life in running waters: better biological monitoring. Washington, DC: Island Press: p. 206.

Karr, J. R., Fausch, K. D., Angermeier, P. L., Yant, P. R., & Schlosser, I. J. 1986. Assessing biological integrity in running waters: a method and its rationale. Champaign: Illinois Natural History Survey Special Publucation 5: p. 28.

Kestemont, P., Didier, J., Depiereux, E., & Micha J. C. 2000. Selecting ichthyological metrics to assess river basin ecological quality. Archiv für Hydrobiologie Supplement, 121(3-4), 321–348.

Kimberling, D. N., Karr, J. K., & Fore, L. S. 2001. Measuring human disturbance using terrestrial invertebrates in the shrub-steppe of eastern Washington (USA). Ecological Indicators, 1(2), 63–81. DOI: 10.1016/S1470-160X(01)00009-7

Klemm, D. J., Blocksom, K. A., Fulk, F. A., Herlihy, A. T., Hughes, R. M., Kaufmann, P. R., Peck, D. V., Stoddard, J. L., Thoeny, W. T., Griffith, M. B., & Davis, W. S. 2003. Development and evaluation of a Macroinvertebrate Biotic Integrity Index (MBII) for regionally assessing Mid-Atlantic highlands streams. Environmental Management, 31(2003), 656–669. DOI: 10.1007/s00267-002-2945-7

Lyons, J., Navarro-Perez, S., Cochran, P.A., Santana, E., & Guzmán-Arroyo, M. 1995. Index of biotic integrity based on fish assemblages for the conservation of streams and rivers in West-Central México. Conservation Biology, 9(3), 569–584. DOI: 10.1046/j.1523-1739.1995.09030569.x

Projeto MapBiomas. 2020. Coleção 4.1 da Série Anual de Mapas de Cobertura e Uso de Solo do Brasil, acessado em 28/05/2020, <https://mapbiomas.org/>

Machado, N. G., Venticinque, E. M., & Penha, J. 2011. Effect of environmental quality and mesohabitat structure on a Biotic Integrity Index based on fish assemblages of Cerrado streams from Rio Cuiabá basin, Brazil. Brazilian Journal of Biology,71(3), 577–586. DOI: 10.1590/S1519-69842011000400002

Marciano, F. T., Chaudhry, F. H., & Ribeiro, M. C. L. B. 2004. Evaluation of the Index of Biotic Integrity in the Sorocaba River basin (Brazil, SP) based on fish communities. Acta Limnologica Brasiliensia, 16(3), 225–237.

Meador, M. R., Carlisle, D. M., & Coles, J. F. 2008. Use of tolerance values to diagnose water-quality stressors to aquatic biota in New England streams. Ecological Indicators, 8(5), 718–728. DOI: 10.1016/j.ecolind.2008.01.002

Oberdorff, T., Pont, D., Hugueny, B., & Porcher, J. P. 2002. Development and validation of a fish-based index for the assessment of rivers “health” in France. Freshwater Biology, 47(9), 1720–1735. DOI: 10.1046/j.1365-2427.2002.00884.x

Ohara, W. M., & Loeb, M. V. 2016. Ichthyofauna of the upper Juruena river on Chapada dos Parecis, Mato Grosso, Brazil. Biota Neotropica, 16(4), e20160224. DOI: 10.1590/1676-0611-BN-2016-0224

Oliveira, R. B. S., Castro, C. M., & Baptista, D. F. 2008. Desenvolvimento de índices multimétricos para utilização em programas de monitoramento biológico da integridade de ecossistemas aquáticos. Oecologia Brasiliensis, 12(3), 487–505. DOI: 10.4257/oeco.2008.1203.08

van Oosterhout, M. P., & van der Velde, G. 2015. An advanced Index of Biotic Integrity for use in tropical shallow lowland streams in Costa Rica: Fish assemblages as indicators of stream ecosystem health. Ecological Indicators, 48(2015), 687–698. DOI: 10.1016/j.ecolind.2014.09.029

Peressin, A., & Cetra, M. 2014. Responses of the ichthyofauna to urbanization in two urban areas in Southeast Brazil. Urban Ecosystems, 17, 675–690. DOI: 10.1007/s11252-014-0352-5

Polaz, C. N. M., Ferreira, F. C., & Petrere Jr., M. 2017. The protected areas system in Brazil as a baseline condition for wetlands management and fish conservancy: the example of the Pantanal National Park. Neotropical Ichthyology, 15(3), e170041. DOI: 10.1590/1982-0224-20170041

Pinto, B. C. T., & Araújo, F. G. 2007. Assessing of biotic integrity of the fish community in a heavily impacted segment of a tropical river in Brazil. Brazilian Archives of Biology and Technology, 50(3), 489–502. DOI: 10.1590/S1516-89132007000300015

Pont, D., Hugueny, B., Beier, U., Goffaux, D., Melcher, A., Noble, R., Rogers, C., Roset, N., & Schmutz, S. 2006. Assessing river biotic condition at the continental scale: a European approach using functional metrics and fish assemblages. Journal of Applied Ecology, 43(1), 70–80. DOI: 10.1111/j.1365-2664.2005.01126.x

Prudente, B. S., Pompeu, P. S., & Montag, L. 2018. Using multimetric indices to assess the effect of reduced impact logging on ecological integrity of Amazonian streams. Ecological Indicators, 91(2018), 315–323. DOI: 10.1016/j.ecolind.2018.04.020

Rodriguez-Olarte, D., Amaro, A., Coronel, J., & Taphorn, D. C. 2006. Integrity of fluvial fish communities is subject to environmental gradients in mountain streams, Sierra de Aroa, north Caribbean coast, Venezuela. Neotropical Ichthyology, 4(3), 319–328. DOI: 10.1590/S1679-62252006000300003

Rooney, R. C., & Bayley, S. E. 2012. Development and testing of an index of biotic integrity based on submersed and floating vegetation and its application to assess reclamation wetlands in Alberta’s oil sands area, Canada. Environmental Monitoring and Assessment, 184(2), 749–761. DOI: 10.1007/s10661-011-1999-5

Roset, N., Grenoulliet, G., Goffaux, D., Pont, D., & Kestemont. 2007. A review of existing fish assemblage indicators and methodologies. Fisheries Management and Ecology, 14(6), 393–405. DOI: 10.1111/j.1365-2400.2007.00589.x

Ruaro, R., & Gubiani, E. E. 2013. A scientometric assessment of 30 years of the Index of Biotic Integrity in aquatic ecosystems: Applications and main flaws. Ecological Indicators, 29(2013), 105–110. DOI: 10.1016/j.ecolind.2012.12.016

Ruaro, R., Mormul, R. P., Gubiani, E. A., Piana, P. A., Cunico, A. M., & Graça, W. J. 2018. Non-native fish species are related to the loss of ecological integrity in Neotropical streams: a multimetric approach. Hydrobiologia, 817, 413–430. DOI: 10.1007/s10750-018-3542-y

Santos, F. B., & Esteves, K. E. 2015. A fish-based Index of Biotic Integrity for the assessment of streams located in a sugarcane-dominated landscape in Southeastern Brazil. Environmental Management, 56(2015), 532–548. DOI: 10.1007/s00267-015-0516-y

Santos, A. C. A., & Caiola, Nuno. 2020. Environmental typology of rivers from the Brazilian semiarid as a first step for the application of the index of biotic integrity: The case of the Chapada Diamantina. River Research and Applications, 36(7), 1151–1159. DOI: 10.1002/rra.3613

Silva, H. P., Zawadzki, C. H., Lourenço, L. S., & Fernandes, I. M. 2019. Stream fish in the Aripuanã river upstream and downstream of the Dardanelos-Andorinhas waterfall complex, state of Mato Grosso, Brazil. Oecologia Australis, 23(3), 606–619. DOI: 10.4257/oeco.2019.2303.17

Souza, G. B. G., & Vianna, M. 2020. Fish-based indices for assessing ecological quality and biotic integrity in transitional waters: A systematic review. Ecological Indicators, 109(2020), 105665. DOI: 10.1016/j.ecolind.2019.105665

Stapanian, M. A., Micacchion, M., & Adams, J. V. 2015. Wetland habitat disturbance best predicts metrics of an amphibian index of biotic integrity. Ecological Indicators, 56(2015), 237–242. DOI: 10.1016/j.ecolind.2015.04.005

Tejerina-Garro, F. L., Maldonado, M., Ibañez, C., Pont, D., Roset, N., & Oberdorff, T. 2005. Effects of natural and anthropogenic environmental changes on riverine fish assemblages: a framework for ecological assessment of rivers. Brazilian Archives of Biology and Technology, 48(1), 91–108. DOI: 10.1590/S1516-89132005000100013

Tejerina-Garro, F. L., Mérona, B., Oberdorff, T., & Hugueny, B. 2006. A fish-based index of large river quality for French Guiana (South America): method and preliminary results. Aquatic and Living Resources, 19(1), 31–46. DOI: 10.1051/alr:2006003

Terra, B. F., Hughes, R. M., Francelino, M. R., & Araújo, F. G. 2013. Assessment of biotic condition of Atlantic Rain Forest streams: A fish-based multimetric approach. Ecological Indicators, 34(2013), 136–148. DOI: 10.1016/j.ecolind.2013.05.001

Terra, B. F., Medeiros, E. S. F., Botero, J. I. S, Novaes, J. L. C., & Rezende, C. F. 2021. Ecologia de peixes de riachos intermitentes. Oecologia Australis, 25 (02), 607–621. DOI: 10.4257/oeco.2021.2502.23

Thompson, S. A., Thompson, G. G., & Withers, P. C. 2008. Rehabilitation index for evaluating restoration of terrestrial ecosystems using the reptile assemblage as the bio-indicator. Ecological Indicators, 8(5), 530–549. DOI: 10.1016/j.ecolind.2007.07.001

Ticiani, D., Bogoni, R. F., Eichelberger, A. C. A., Berlatto, A. F., Medeiros, G., & Delariva, R. L. 2018. Trends in the application of multimetric indexes in Brazil: scienciometric analyses related to fish fauna. Ciência e Natura, 40(e1). DOI: 10.5902/2179460X28291

Toham, A. K., & Teugels, G. G. 1999. First data on an index of biotic integrity (IBI) based on fish assemblages for the assessment of the impact of deforestation in a tropical West African river system. Hydrobiologia, 397, 29–38. DOI: 10.1023/A:1003605801875

Published

2021-06-16